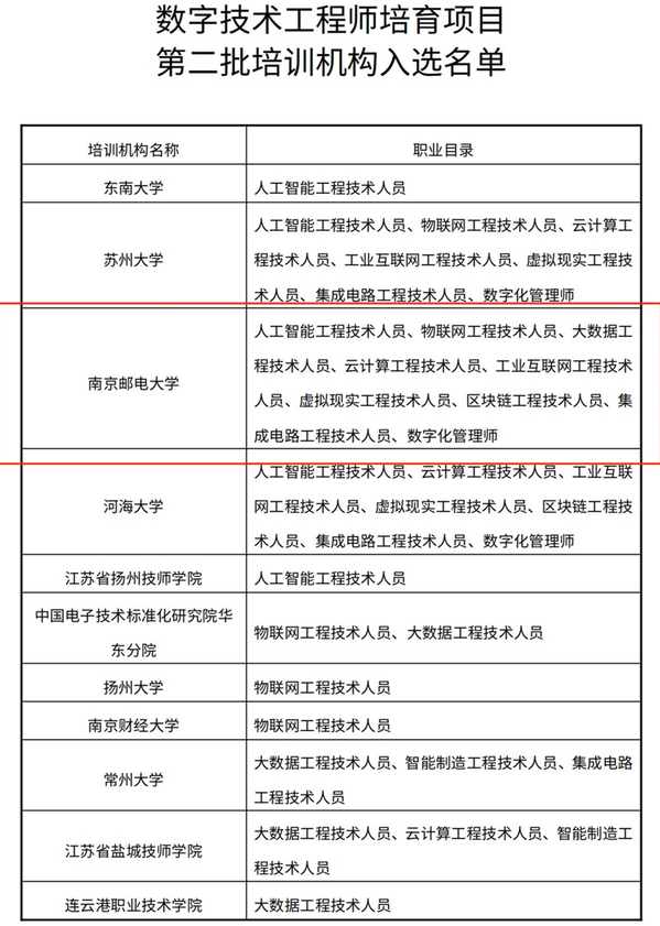
近日,省人力资源和社会保障厅公布“数字技术工程师培育项目第二批培训机构名单”,南京邮电大学成功入选,获批人工智能工程技术人员、物联网工程技术人员、大数据工程技术人员、云计算工程技术人员、工业互联网工程技术人员、虚拟现实工程技术人员、区块链工程技术人员、集成电路工程技术人员、数字化管理师等9个国家数字技术工程师培育项目培训资质。
数字技术工程师培育项目是国家专业技术人才知识更新工程的重点项目之一,是人社部贯彻落实中央人才工作会议精神的重要工作举措。该项目以全国专业技术人员新职业培训教程为基础,依托纳入目录的社会培训机构和评价机构,为有意投身数字技术领域的专业人员提供全面、系统的培训,助力数字经济和实体经济深度融合。
我校作为国家级数字素养与技能培训基地、省级数字素养与技能培训基地、省级专业技术人才继续教育基地,将依托自有学科优势,整合优质培训资源,严格遵循国家职业标准,大力开展相关专业技术人员培训,努力打造特色鲜明的数字技术工程师培训品牌,服务江苏加快推进战略性新兴产业融合集群发展要求,助力国家数字技术人才培养。

(撰稿:常友善 初审:秦桂娟、高翔 编辑:王存宏 审核:张丰)