10月30日,第十八届“挑战杯”全国大学生课外学术科技作品竞赛终审决赛在贵州闭幕。经过激烈角逐,我校主体赛获一等奖3项、二等奖2项、三等奖1项;“揭榜挂帅”专项赛获特等奖2项、一等奖1项、二等奖2项和三等奖1项。竞赛总积分达到历史最高成绩375分,以全国第24名的成绩再次捧得国赛“优胜杯”。

本届“挑战杯”竞赛由共青团中央、中国科协、教育部、中国社会科学院、全国学联和贵州省人民政府共同主办,贵州大学承办。竞赛聚焦科技强国战略部署,提升育人实效,不断提高品牌引导力、影响力、公信力,强化校级赛事组织,牵动基层活动,持续推动竞赛改革优化。赛事架构更加合理,学生参与更加广泛,组织发动更加活跃,全国2000多所高校、40余万作品、250多万学生参赛,参赛高校数和学生数均创历史新高。
我校历来高度重视拔尖创新人才培养,积极构建校院二级创新创业教育体系,推进大学生科技节、创新杯等课外学术科技活动走深走实,不断提升学院参与度和学科覆盖面,致力让“挑战杯”竞赛成为面向最广大青年学子的实践平台、培养青年学生科学精神的第二课堂、提升青年学生协作能力和集体观念的有形载体。备赛期间,郭宇锋书记、叶美兰校长等学校党政领导多次听取汇报并给予关心指导,团委、各参赛学院和相关职能部门积极配合,科学开展模拟答辩、评审指导、出征动员等工作,合力保障各项目备赛全过程,全体指导老师、学生团队潜心打磨作品,挑创新大梁,攻科技难关,为本次国赛成绩的取得打下坚实基础。

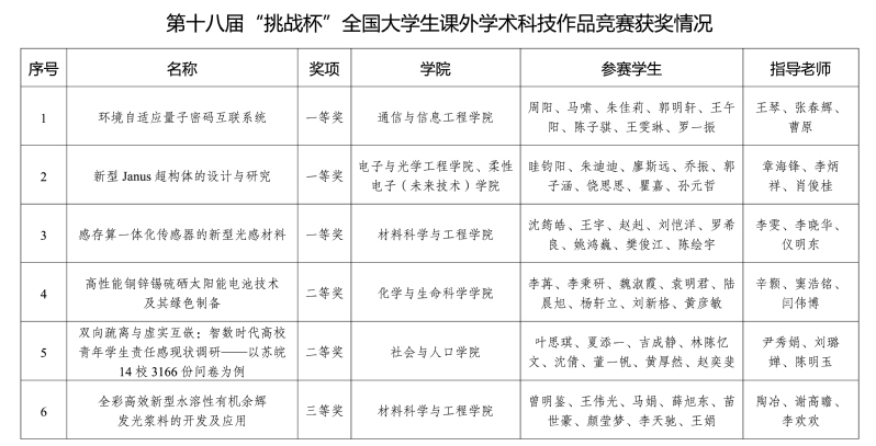
参赛团队
(图文:郭亚洲 初审:秦昌建 编辑:王存宏 审核:张丰)